首页
部门概况
研究生教育简况
工作职责
机构设置
服务团队
政策文件
党建工作
理论学习
支部建设
招生工作
信息公告
硕士招生
博士招生
同等学力
培养工作
工作动态
培养方案
教务管理
课程建设
获奖情况
实践教学
同等学力
开题公告
规章制度
学籍管理
教育督导
学位工作
工作动态
学位授予
优秀论文
制度文件
学位委员会
答辩公告
预答辩公告
学科建设
通知公告
学科申报
学位点申报
学科评估
创新团队
政策制度
重点学科
一流学科811项目
导师工作
工作动态
导师遴选
导师考核培训
师德师风
导师评优
导师风采
制度文件
国际交流
工作动态
信息公告
公派出国
校际合作
短期交流
学生发展
学术论坛
创新实践
学生管理
常用下载
首页
新闻通知
服务指南
部门概况
研究生教育简况
工作职责
机构设置
服务团队
政策文件
党建工作
理论学习
支部建设
招生工作
信息公告
硕士招生
博士招生
同等学力
培养工作
工作动态
培养方案
教务管理
课程建设
获奖情况
实践教学
同等学力
开题公告
规章制度
学籍管理
教育督导
学位工作
工作动态
学位授予
优秀论文
制度文件
学位委员会
答辩公告
预答辩公告
学科建设
通知公告
学科申报
学位点申报
学科评估
创新团队
政策制度
重点学科
一流学科811项目
导师工作
工作动态
导师遴选
导师考核培训
师德师风
导师评优
导师风采
制度文件
国际交流
工作动态
信息公告
公派出国
校际合作
短期交流
学生发展
学术论坛
创新实践
学生管理
常用下载
首页
新闻通知
服务指南
招生工作流程
培养工作流程
学位与学科流程
学生工作流程
服务邮箱
当前位置:
首页
/
服务指南
/
学生工作流程
/
正文
学生工作流程
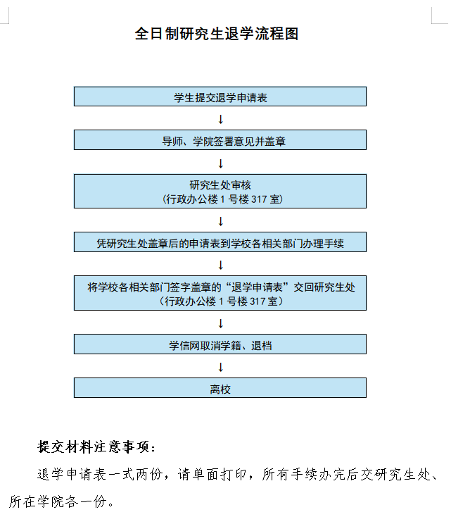
全日制研究生退学流程图
发布日期:2024-11-15
浏览量:
上一条:
研究生休学及复学流程图
下一条:
研究生证补办流程